Matchmaking for Designers & Clients

created a conceptual mobile app designed to pair “designers” and “clients” along a consolidative, hierarchical process of design and sales.

──────────────────────────────────────────────────────────

ROLE TIMELINE TOOLS SKILLS

Full Stack Designer February — May 2025 Figma, Photoshop Interaction Design, Prototyping

──────────────────────────────────────────────────────────

01 | MY TARGET USER HAS A PROBLEM

Nearly 50% of graphic design freelancers struggle to find work and are leaving the industry in “droves”. 

Many have reported feeling overworked, underpaid, and undervalued as employees within the field of design. Now, freelancers account for 90% of the design industry. In this steeply declining industry where demand still remains high, designers continue to struggle immensely to get their foot in the door. 

01 Opportunity

Limited berth of opportunity making connections to attain work.

02 Skills & Tools

Many in the field are overwhelmed by the high expectations of the corporate world.

How might we help freelance designers find clients and gain exposure?

03 Exposure

Social media is a must-have to gain client attention and attain work.

02 | MARKET & DATA ANALYTICS

When creating a product, it is crucial to know what your market is made of.

I looked at 4 competitors within the creative networking space and analyzed their strengths, weaknesses, and user behavior.

COMPETITOR ANALYSIS | MARKET RESEARCH & USER BEHAVIOR

03 | USER INTERVIEWS

I spoke to three freelance designers to diversify my range of perspectives and determine pain-points within the industry.

04 | FINDING A SOLUTION

I spoke to three freelance designers to diversify my range of perspectives and determine pain-points within the industry.

04 | FINDING A SOLUTION

Early Ideation

Following the research, interviewing, and analysis phase, I began a multitude of robust brainstorming sessions and sketching processes.

Note: This conceptual app was once called “Transparency”. When fully realized, it became clear that the app must be called “Discovery” as it is meant for users to discover each other amongst the digital landscape before taking on the journey of design together.

Half Way There

When arriving at the Medium Fidelity Prototyping phase, it was crucial to practice consistency and readability. It was also important to emphasize user flow, so that users would not get lost amongst the various features of the app.

Medium Fidelity

How I Got to the Design

Asking Questions

When approaching a design, I ask questions. Questions that a user or client might ask when using a product. Based on those questions, I attempt to answer them with specific design decisions acted out within the product.

Styles I’ve Added

Using these styles permitted the ability to make the design readable and cohesive. These two principles can mean the different between a good design and an unusable one. By setting these constraints, I was able to set a consistent rhythm thought the design process.

Final Design

The Experience Hierarchy

Discovery offers a set of experiences

• The “Client” experience is designated for users that need artwork, a brand design, or a logo to be made by an experienced designer.

• The “Designer” experience is built for users that need both, a client, a user who is looking to purchase artwork or a design for their brand or business, and a space with creative tools to complete the design.

The Experience Hierarchy and it’s Endless Capabilities

| The Client

is given a number of opportunities to find and match with designers within their area and those that are popular around the world.

| The Designer

now has a wider range of potential clientele and is afforded the freedom to search for collaborations that are based on proximity, budget, or line of work.

Creating Personas

The Story of the Personas - (3 Min Read)

• The creation of the Discovery concept was constructed around two personas. Sam and Jamie are the “design and sales processes” personified.

• Sam, chef and pizza shop owner, initially designs her own logo and menu. She realizes that her brand design is misleading and has caused sales to project lower than expected. Sam needs a rebranding and enters Discovery to search for someone who can do it successfully. Jamie, a recent college graduate and experienced designer, has been looking for a consistent flow of work and has struggled to find a design gig. He has also enter Discovery in the hopes of finding someone. Sam finds great interest in Jamie’s profile and views his sales page attached to it. She is spurred by the offers within both the sales page and the “lead magnet” at the bottom of the profile, to which she activates and receives “10 Powerful Development Tips”. Sam swipes right on Jamie’s profile.

Jamie also takes a liking to Sam’s profile and reads through her client brief which contains the details of her business and what type of design she is requesting. Interested, he swipes on her and notices that they have matched. Sam messages Jamie first and schedules an in-app video chat called “Meet W/ Me”. Sam and Jamie discuss the contents of their sales page and client brief then agree begin their design journey. Subsequently, they sign each other’s Discovery approved intake contracts and Discovery’s terms and conditions.

Jamie uses the app’s Design Engine to create Sam’s iconography and logo. Durning the process, they use “Meet W/ Me”’s Live Interactive Share Screen mechanic to collaborate on choosing colors and iconography. Lastly, they reach the final design stage after Jamie completes three large design iterations. Sam purchases the design in-app using Apple Pay to receive the PDF, JPEG, & PNG versions of the design.

| Samantha Kelly, Client

Age: 32

Occupation: Chef & Entrepreneur

From: Brooklyn, NY

Education: Self Taught

Salary: $52,000 Annual

| Jamie K. Marshall, Designer

Age: 24

Occupation: Graphic Design

From: Montgomery, AL

Education: Auburn, University

Salary: $48,000 Annual

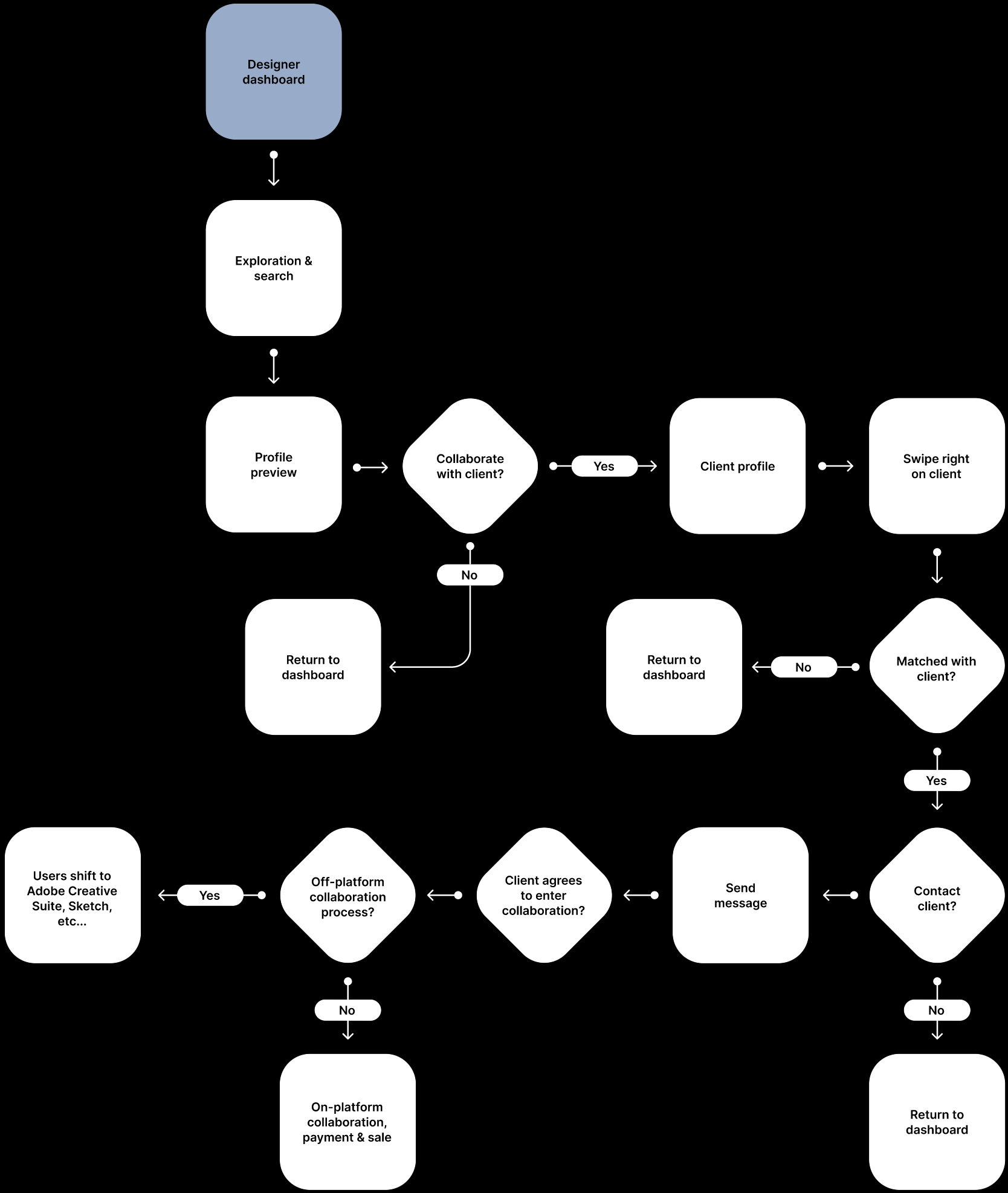
Searching & Swiping

Taking Interest

Discovery gives users the ability to swipe left or right on other users, allowing them the freedom to express interest or disinterest in potential collaborators.

Furthermore, users can view and adjust their interest list in order to reciprocate interest or assure disinterest.

Accessing Documents & Messaging Collaborators

| Documents & Pages

Discovery Documents include the user’s client brief or sales page alongside saved files (client briefs or sales pages) that are found in other user profiles. These documents will appear in categories alike the “Collaborators” category for documents belonging to a user you have interacted with in messages or in projects. Additionally, each design process does not start without both parties signing Discovery approved, intake contracts and Discovery terms and conditions. These documents will be saved to the “Contracts” category.

| Messages & Meets

The message system allows users to share messages before, during, and after the design process. Discovery messaging is also designed to give users the ability not only, schedule in-app digital calls between the two collaborators, but it also affords users an opportunity to share other Discovery projects and attach notices of updates to ongoing projects.

Discovery’s Interactive Design & Creativity Tools

This Interactive Design Tool is active when a Designer starts a “Project”. It allows the user to construct and complete any artwork or design.

| The Client

has the ability to interact with the design during the innovation process. Such capabilities come in the form of color changing functions, drop shadow effects, commenting and reference image adding which can be used after the designer publishes the design to the project as an interactive iteration.

| The Designer

now has a diverse array of tools to complete the design process in-app. By means of the Shapes, Draw, Text, Images, and Styles & Effects tools, the user can create any art form or design they desire. Similar to Client-users, a Designer can use comments and change the color or opacity to any object or design. Additionally, this user can create sub-pages within the design and designate it to any secondary information or artwork. In the prototype shown below, Jamie-our persona-uses sub pages for “Icons & Typography” and a chance to offer an upscale with a “Re-Brand Design Kit”.

Live & Interactive Designing

A True Collaboration

Lastly, Discovery’s message system allows users to schedule and partake in video chats and online meetings before and during the design process. This function is called: “Meet W/ Me” and it contains a “Share Screen” mechanic imbedded into the call which gives users the ability to interact with the design.

Conculsion

Making Discovery has been a very enlightening journey. I have discovered a beautiful, complex idea and in doing so, I became fixated on how it could be used to help others. I learned that design is not one singular thing to take part in. It is an opportunity to court wonderful impact and wellbeing. Discovery is an initiative to bring people together. To expand the design community. This mission is not over yet.

Reflection

I am currently working on designing the process of making a Discovery user profile with in-depth prototype screens in regard to the payment process. Additionally, I thought I’d be interesting to create an iPad version of the app. It would be cool to create a more advanced Interactive Design Tools alongside new Discovery exclusive functions.

What’s Next | Coming SOON 🫧

Read

Jaylin John

Jaylin T. John © 2025